Mit dem Rechnungsmodul besitzen Sie ein sehr umfangreiches Modul zur Erstellung von Ausgangsrechnungen, Eingangsrechnungen, Lieferscheinen, Gutschriften, Kassenbüchern und zur Verwaltung von Artikeln. Mit diesem Modul wird zusätzlich immer die Artikelverwaltung ausgeliefert. Sollten Sie nur das Modul Artikelverwaltung gebucht haben gelten nicht alle Beschreibungen dieser Seiten für Sie.
| Administrator |
| Fachwissen |
Haftungsausschluss #
Ausschluss und Haftung
Alle vorgenommenen Einstellungen im Bezug auf Steuern und die Verwendung der Daten für entsprechende Erklärungen gegenüber der Finanzbehörden Ihres Landes und die ausgewiesenen Entgelte in allen Bereichen der Rechnungslegung obliegen Ihrer Prüfung. Der Hersteller kann für jegliche Arten und Möglichkeiten fehlerhafter Berechnungen nicht haftbar gemacht werden.
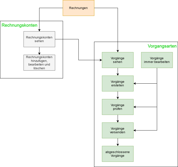
Grundlegende Rechtevergabe #
Die Rechtevergabe für das Modul Rechnungen richtet sich nach den Grundrechten des Systems. Somit gibt es verschiedene Abhängigkeiten. Da in diesem Modul viele Informationen unterschiedlichster Arten verarbeitet werden, haben Sie die Möglichkeit für unterschiedliche Benutzergruppen sehr unterschiedliche Details freizugeben. Die nachfolgende Grafik soll Ihnen die Rechtevergabe im Detail näher bringen.
Nutzung Rechnungsmodul mit und ohne Verbuchung #
Mit dem Modul Rechnungen können Sie vorbereitende Buchungen Ihrer Artikel und Steuern vornehmen, um diese Daten an Ihren Steuerberater oder Dienstleister weiter zu geben. Möchten Sie dies nicht tun, können Sie alle Einstellungen in Feldern mit Buchungskonten unverändert lassen.
Um grundlegende Einstellungen vorzunehmen, empfehlen wir Ihnen generell die Ersteinstellung mit Ihrem Dienstleister (Steuerberater, Buchhalter, Steuerbüro) für Buchungen vorzunehmen. Dieser kann Sie über die verwendeten Konten informieren und Sie unterstützen.
Arbeit mit verschiedenen Mandanten #
Begriffserklärung
Der Mandant steht im TecArt CRM technisch gesehen für den Betrieb unter mehreren Firmen. Dabei stellt das System immer bereits einen Mandanten dar und kann um weitere Mandanten erweitert werden. Die Sichtbarkeit zwischen den Mandanten wird rein über die Vergabe von Rechten abgebildet. Dabei handelt es sich immer um dasselbe System. Im Fall des TecArt CRMs sieht es oftmals so aus, dass Mitarbeiter für mehrere Mandanten gleichzeitig arbeiten und so die Sichtbarkeit entsprechend geregelt wird.
Ihr TecArt CRM kann mit verschiedenen Mandanten betrieben werden, wenn es um Vorgänge geht. Alle anderen Module, wie Kontakte, aber auch Angebote und Verträge sind über Rechte einstellbar. Die dort einstellbaren Mandanten, gerade vom Angebot bis zur Rechnung, werden schon im Angebot eingetragen, um später auch eine Rechnung entsprechend über den richtigen Mandanten zu versenden.
Weitere Mandanten legen Sie über die Gruppeneinstellungen an. In dem Moment, sobald Sie einen weiteren Mandanten anlegen möchten, werden alle Vorgänge und Inhalte dem ersten angelegten Mandanten zugeordnet. Beginnen Sie daher immer mit der ersten Firma, für die Sie bereits Einstellungen vorgenommen haben.
Haben Sie verschiedene Mandanten angelegt, müssen Sie vor der Einstellung der verschiedenen Vorgänge immer einen Mandanten auswählen, für den Sie die Einstellungen nun vornehmen möchten.
Mehrere Mandanten anlegen Schritt für Schritt
Erstellen Sie unter > eine Gruppe für das Unternehmen, welchen ihr erster Mandant werden soll. Markieren Sie auf der Registerkarte Zugriffsrechte das Feld Gruppe ist ein Mandant.
Sie erhalten einen Hinweis, dass alle bisherigen Vorgänge auf den ersten Mandanten umgeschlüsselt werden.

Durch das Anlegen des Mandanten wird eine automatische Drop-Down-Liste erzeugt. Diese Liste zeigt nur die Mandanten an, auf welche der Benutzter am Ende auch Zugriff erhalten hat. Weisen Sie Benutzer keinem Mandanten zu, bleibt die Liste später leer.
Legen Sie nun fest, welche Benutzer Zugriff auf diesen Mandanten erhalten sollen. Weisen Sie Benutzer oder Rollen dieser neuen Mandantengruppe zu. Machen Sie dies nicht, hat kein Benutzer mehr Zugriff auf das Rechnungsmodul, mit allen diesem Mandanten zugeordneten Vorgängen und kann auch die anderen Objekte, wie Angebote, Aufträge und Verträge keinem Mandanten zuordnen.
Wechseln Sie nun in der auf , um das Feld Mandant den jeweiligen Modulen und möglichen Templates zuzuordnen. Vergeben Sie eine entsprechende Position.

Machen Sie dies bitte je Modul für: Angebote, Aufträge, Verträge, Rechnungskonten, Ausgangsrechnungen, Eingangsrechnungen, Lieferscheine, Gutschriften, Mahnungen und Zahlungen, auch wenn Sie das Feld ggf. nicht in jedem Objekt belegen müssen. Durch die Anordnung haben die Benutzer eine Sicherheit den richtigen Mandanten gewählt zu haben, insbesondere dann, wenn sie Zugriff auf mehrere Mandanten haben.
Für Kassenbücher können Sie keine Feldzuordnung vornehmen, denn diese werden insgesamt einem Mandanten zugeordnet. Daher können Sie einen Kassenbucheintrag später nicht mehr im Mandanten wechseln.
Wechseln Sie nun in der auf > . Mit dem Aufruf werden Sie aufgefordert die erforderliche Auswahl eines Mandanten zu treffen, welchen Sie bearbeiten möchten.
Nehmen Sie alle erforderlichen Einstellungen für alle nachfolgenden Registerkarten vor, so wie wir dies auf den folgenden Beschreibungsseiten erläutern. Neben den erforderlichen Pflichtangaben können Sie auch viele weitere individuelle Einstellungen je Mandanten vornehmen. Sie legen die Benutzergruppen fest, nehmen Einstellungen zu den Buchungskonten vor, definieren E-Mail-Adressen für den Rechnungsversand u.s.w. – also all jene Einstellungen, die für ein Unternehmen erforderlich sind.
Gegebenenfalls benötigen Sie je Mandant eine unterschiedliche Dokumentenvorlage. Sollen Logo und Pflichtangaben unterschiedlich dargestellt werden oder möchten Sie andere Darstellungen der Artikel nutzen, ist dies zwingend erforderlich.
Mit Hilfe einer Hilfsvariable in der Dokumentenvorlage können die Mandanten-Informationen aus der Gruppe mit dem Typ Mandant geholt werden. Dies erreicht man im Dokument über: {assign var="GRUPPE" value=$GROUP[$MANDATOR_ID_RAW]}
Anstelle der beispielhaften Variable {$GROUP.ID.COMPANY} verwenden Sie dann {$GRUPPE.COMPANY}. ID steht dabei für die jeweilige ID der Gruppe.
Neben der Erstellung Ihrer Dokumentenvorlage müssen Sie auf den Registerkarten Ausgangsrechnungen, Mahnungen, Gutschriften und Lieferscheine im Abschnitt Standard-Druckvorlage die gewünschte Dokumentenvorlage auswählen.
Aus einem beispielhaften Pfad für die Ausgangsrechnung wird aus /billingemaildrafts/invoices dann /billingemaildrafts/ID/invoices. Auch hier steht ID für die jeweilige Gruppen-ID des Mandanten.
Inkludieren Sie also Daten aus den E-Mail-Vorlagen, müssen Sie den Pfad anhand des nachfolgenden Beispiels von {include file="../../mailtemplates/AA_Grundlagen/Design/stylesheet.tpl.html"} zu {include file="../../../mailtemplates/AA_Grundlagen/Design/stylesheet.tpl.html"} ändern.
Passen Sie abschließend noch eventuell bestehende Filter und Registerkarten der einzelnen Module an, wenn Sie Daten je Mandant filtern und anzeigen lassen möchten.
Weiterführende Seiten #
Moduleinstellungen der Rechnungen #
- Moduleinstellungen der Rechnungen
- Moduleinstellungen der Artikelverwaltung und Warengruppen
- Moduleinstellungen der Rechnungen – Buchungen, Steuersätze und Zahlungen
- Moduleinstellungen der Rechnungen – Allgemeines
- Moduleinstellungen der Rechnungskonten
- Moduleinstellungen der Ausgangsrechnungen
- Moduleinstellungen der Mahnungen
- Moduleinstellungen der Lieferscheine
- Moduleinstellungen der Eingangsrechnungen
- Moduleinstellungen der Gutschriften
- Moduleinstellungen Kostenstellen
- Moduleinstellungen Zahlungsimport
- Moduleinstellungen der Zahlungen
- Moduleinstellungen der Kassenbücher
- Moduleinstellungen Wechselkurse
- Moduleinstellungen SEPA



